个人基本信息
社团名称
大学生政治理论研究会
社团类型
思想理论类
社团成员人数
248
社团简介和开展主要活动介绍【不超过500字,可配图片】
山东青年政治学院大学生政治理论研究会是隶属于山东青年政治学院思政部的理论研究型社团(简称校政理会),设有五个部门,并在多个二级学院中下设分会。校政理会是山青院极具特色的学生组织,主要任务是做好全校团员思想政治工作,开展党团以及热门时政知识的学习普及活动,同时开展各种丰富的校园文化活动,极具生机与活力。
山东青年政治学院大学生政治理论研究会曾多次荣获山东青年政治学院十佳社团,所举办的多项活动也多次荣获校园“十大社团品牌活动”。活动形式丰富多彩,涵盖知识竞赛、征文比赛、文艺晚会、演讲朗诵等,其中在2017年12月举办的一二·九爱国知识竞赛中,校政理会成员们的广泛宣传和同学们的广泛参与推动了活动的圆满成功。活动采取积分淘汰制,涵盖了党史党情、党章、准则和条例、及“两学一做”等相关知识,同时利用新媒体广泛宣传和实时直播,受到广泛师生一致认可。活动结束后大学生政治理论研究会主席团与山东建筑大学的同学进行了友好的交流,计划在未来进行长期的友好交流学习,并商讨开设时事政治交流论坛的具体事宜。


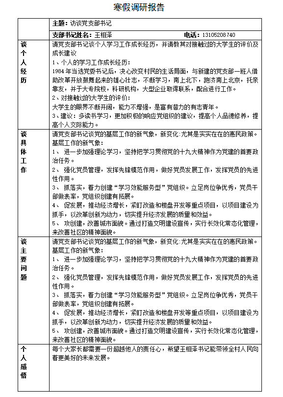
山东青年政治学院大学生政治理论研究会的成员们,利用寒暑假期间到基层挂职,锻炼能力,同时采访中老党员以进行调研。校政理会在未来将继续致力于发展学生对思想政治的研究和学习,创建《政理慧》,联合其他高校理论性学生社团举办政治论坛,加强高校学生之间的联合。同时,校政理会将发展“互联网+政理会”新模式,同其他高校社团一起,进行线上线下交流,例如读书日的四季邮差活动,并将在校内展开广泛宣传。
社团荣誉及宣传报道情况介绍【300字以内或提供相关链接】
社团荣誉:十佳社团
十大社团品牌活动
十大优秀社团人物
宣传报道情况:http://mp.weixin.qq.com/s/9OeT9kyoczpk_psduORVqg
社团展示视频【选填,请提交视频链接】
http://cache.tv.qq.com/win/play.html?cid=&vid=e0605tsumoc&playGuid={D5EDB2EC-1057-4E77-B460-46A2746B0767}
http://cache.tv.qq.com/win/play.html?cid=&vid=m06054m355a&playGuid={40E433B7-62D7-4628-A15E-AED65DA2BF67}